Developer Guide
- Acknowledgements
- Setting up, getting started
- Design
- Implementation
- Documentation, logging, testing, configuration, dev-ops
- Appendix: Requirements
- Appendix: Instructions for manual testing
- Appendix: Planned Enhancements
Acknowledgements
- AddressBook-Level3 (AB3): The original source code for this application was adapted from the AddressBook-Level3 project created by the SE-EDU initiative.
- NRIC Checksum: Introduce documentation for NRIC checksum. Link
- JavaFX: Used for the Graphical User Interface (GUI). Link
- JUnit5: Used for the unit testing framework. Link
- PlantUML: Used to generate the diagrams in this documentation. Link
- Icons: PNG Icons from ICONPACKS
Setting up, getting started
Refer to the guide Setting up and getting started.
Design
.puml files used to create diagrams are in this document docs/diagrams folder. Refer to the
PlantUML Tutorial at se-edu/guides to learn how to create
and edit diagrams.
Architecture

The Architecture Diagram given above explains the high-level design of the App.
Given below is a quick overview of main components and how they interact with each other.
Main components of the architecture
Main (consisting of classes
Main and
MainApp) is in
charge of the app launch and shut down.
- At app launch, it initializes the other components in the correct sequence, and connects them up with each other.
- At shut down, it shuts down the other components and invokes cleanup methods where necessary.
The bulk of the app’s work is done by the following four components:
-
UI: The UI of the App. -
Logic: The command executor. -
Model: Holds the data of the App in memory. -
Storage: Reads data from, and writes data to, the hard disk.
Commons represents a collection of classes used by multiple other components.
How the architecture components interact with each other
The Sequence Diagram below shows how the components interact with each other for the scenario where the user issues
the command delete 1.

Each of the four main components (also shown in the diagram above),
- defines its API in an
interfacewith the same name as the Component. - implements its functionality using a concrete
{Component Name}Managerclass which follows the corresponding APIinterfacementioned in the previous point.
For example, the Logic component defines its API in the Logic.java interface and implements its functionality using
the LogicManager.java class which follows the Logic interface. Other components interact with a given component
through its interface rather than the concrete class (reason: to prevent outside component’s being coupled to the
implementation of a component), as illustrated in the (partial) class diagram below.

The sections below give more details of each component.
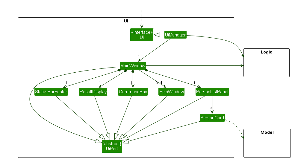
UI component
The API of this component is specified in Ui.java

The UI consists of a MainWindow that is made up of parts e.g.CommandBox, ResultDisplay, PatientListPanel,
StatusBarFooter etc. All these, including the MainWindow, inherit from the abstract UiPart class which captures
the commonalities between classes that represent parts of the visible GUI.
The UI component uses the JavaFx UI framework. The layout of these UI parts are defined in matching .fxml files that
are in the src/main/resources/view folder. For example, the layout of the MainWindow
is specified in MainWindow.fxml
The UI component,
- executes user commands using the
Logiccomponent. - listens for changes to
Modeldata so that the UI can be updated with the modified data. - keeps a reference to the
Logiccomponent, because theUIrelies on theLogicto execute commands. - depends on some classes in the
Modelcomponent, as it displaysPatientobject residing in theModel.
Logic component
API : Logic.java
Here’s a (partial) class diagram of the Logic component:

The sequence diagram below illustrates the interactions within the Logic component, taking execute("delete 1") API
call as an example.

DeleteCommandParser should end at the destroy marker (X) but due to a limitation of PlantUML, the lifeline continues till the end of diagram.
How the Logic component works:
- When
Logicis called upon to execute a command, it is passed to anAddressBookParserobject which in turn creates a parser that matches the command (e.g.,DeleteCommandParser) and uses it to parse the command. - This results in a
Commandobject (more precisely, an object of one of its subclasses e.g.,DeleteCommand) which is executed by theLogicManager. - The command can communicate with the
Modelwhen it is executed (e.g. to delete a patient).
Note that although this is shown as a single step in the diagram above (for simplicity), in the code it can take several interactions (between the command object and theModel) to achieve. - The result of the command execution is encapsulated as a
CommandResultobject which is returned back fromLogic.
Here are the other classes in Logic (omitted from the class diagram above) that are used for parsing a user command:

How the parsing works:
- When called upon to parse a user command, the
AddressBookParserclass creates anXYZCommandParser(XYZis a placeholder for the specific command name e.g.,AddCommandParser) which uses the other classes shown above to parse the user command and create aXYZCommandobject (e.g.,AddCommand) which theAddressBookParserreturns back as aCommandobject. - All
XYZCommandParserclasses (e.g.,AddCommandParser,DeleteCommandParser, …) inherit from theParserinterface so that they can be treated similarly where possible e.g, during testing.
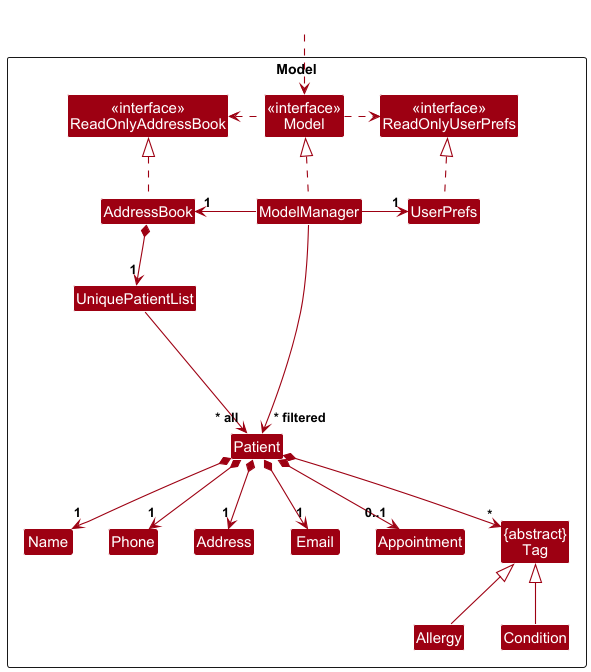
Model component
API : Model.java

The Model component,
- stores the address book data i.e., all
Patientobjects (which are contained in aUniquePatientListobject). - stores the currently ‘selected’
Patientobjects (e.g., results of a search query) as a separate filtered list which is exposed to outsiders as an unmodifiableObservableList<Patient>that can be ‘observed’ e.g. the UI can be bound to this list so that the UI automatically updates when the data in the list change. - stores a
UserPrefobject that represents the user’s preferences. This is exposed to the outside as aReadOnlyUserPrefobjects. - does not depend on any of the other three components (as the
Modelrepresents data entities of the domain, they should make sense on their own without depending on other components)
Tag list in the AddressBook, which Patient references. This allows AddressBook to only require one Tag object per unique tag, instead of each Patient needing their own Tag objects.
Storage component
API : Storage.java

The Storage component,
- can save both address book data and user preference data in JSON format, and read them back into corresponding objects.
- inherits from both
AddressBookStorageandUserPrefStorage, which means it can be treated as either one (if only the functionality of only one is needed). - depends on some classes in the
Modelcomponent (because theStoragecomponent’s job is to save/retrieve objects that belong to theModel)
Common classes
Classes used by multiple components are in the doctorwho.commons package.
Implementation
This section describes some noteworthy details on how certain features are implemented.
NRIC validation feature
Context
NRIC/FIN is a core patient identifier and must be validated strictly. The app validates NRIC in two layers:
- Structure check: first letter + seven digits + checksum letter.
- Checksum check: Singapore NRIC/FIN modulus-11 checksum, including prefix-specific letter tables.
This prevents malformed or checksum-invalid NRIC values from entering the model.
Where validation happens
Validation is centralized in Nric (model), instead of being duplicated in parser/storage:
-
AddCommandParserandEditCommandParserparse theic/value and constructNric. -
JsonAdaptedPatientalso constructsNricduring JSON deserialization. -
Nric#isValidNric(String)is therefore the single source of truth for all input paths.
This design guarantees consistent behavior for CLI input, test fixtures, and persisted data loading.
Checksum algorithm
For an NRIC/FIN value with prefix P, digits d1..d7, and suffix letter L:
- Compute weighted sum using weights
[2, 7, 6, 5, 4, 3, 2]. - Add prefix offset:
-
+4forTandG -
+3forM -
+0forSandF
-
- Compute
remainder = sum mod 11. - Compute
checkDigit = 11 - (remainder + 1). - Map
checkDigitto letter table based on prefix group:S/T -> ABCDEFGHIZJF/G -> KLMNPQRTUWXM -> KLJNPQRTUWX
NRIC is valid only if computed suffix letter equals L.
Design considerations
Aspect: location of checksum logic
-
Alternative 1 (chosen): keep checksum logic in
Nric.- Pros: one validation implementation across parser, model, and storage.
- Cons: parser tests must use checksum-valid NRIC fixtures.
-
Alternative 2: validate in parser only.
- Pros: simpler parser flow.
- Cons: invalid values could still enter through storage or future non-parser paths.
Tests
NRIC behavior is covered by:
-
NricTest: constructor guardrails, normalization, format checks, checksum-valid and checksum-invalid cases. -
AddCommandParserTest: invalid NRIC parsing failures. -
JsonAdaptedPatientTest: invalid NRIC in JSON rejected during conversion.
In addition, shared test fixtures (e.g., TypicalPatients, PatientBuilder) use checksum-valid NRIC values to avoid false failures.
[Proposed] Undo/redo feature
Proposed Implementation
The proposed undo/redo mechanism is facilitated by VersionedAddressBook. It extends AddressBook with an undo/redo
history, stored internally as an addressBookStateList and currentStatePointer. Additionally, it implements the
following operations:
-
VersionedAddressBook#commit()— Saves the current address book state in its history. -
VersionedAddressBook#undo()— Restores the previous address book state from its history. -
VersionedAddressBook#redo()— Restores a previously undone address book state from its history.
These operations are exposed in the Model interface as Model#commitAddressBook(), Model#undoAddressBook() and
Model#redoAddressBook() respectively.
Given below is an example usage scenario and how the undo/redo mechanism behaves at each step.
Step 1. The user launches the application for the first time. The VersionedAddressBook will be initialized with the
initial address book state, and the currentStatePointer pointing to that single address book state.

Step 2. The user executes delete 5 command to delete the 5th patient in the address book. The delete command calls
Model#commitAddressBook(), causing the modified state of the address book after the delete 5 command executes to be
saved in the addressBookStateList, and the currentStatePointer is shifted to the newly inserted address book state.

Step 3. The user executes add n/David … to add a new patient. The add command also calls
Model#commitAddressBook(), causing another modified address book state to be saved into the addressBookStateList.

Model#commitAddressBook(), so the address book state will not be saved into the addressBookStateList.
Step 4. The user now decides that adding the patient was a mistake, and decides to undo that action by executing the
undo command. The undo command will call Model#undoAddressBook(), which will shift the currentStatePointer once
to the left, pointing it to the previous address book state, and restores the address book to that state.

currentStatePointer is at index 0, pointing to the initial AddressBook state, then there are no previous AddressBook states to restore. The undo command uses Model#canUndoAddressBook() to check if this is the case. If so, it will return an error to the user rather
than attempting to perform the undo.
The following sequence diagram shows how an undo operation goes through the Logic component:

UndoCommand should end at the destroy marker (X) but due to a limitation of PlantUML, the lifeline reaches the end of diagram.
Similarly, how an undo operation goes through the Model component is shown below:

The redo command does the opposite — it calls Model#redoAddressBook(), which shifts the currentStatePointer once
to the right, pointing to the previously undone state, and restores the address book to that state.
currentStatePointer is at index addressBookStateList.size() - 1, pointing to the latest address book state, then there are no undone AddressBook states to restore. The redo command uses Model#canRedoAddressBook() to check if this is the case. If so, it will return an error to the user rather than attempting to perform the redo.
Step 5. The user then decides to execute the command list. Commands that do not modify the address book, such as
list, will usually not call Model#commitAddressBook(), Model#undoAddressBook() or Model#redoAddressBook(). Thus,
the addressBookStateList remains unchanged.

Step 6. The user executes clear, which calls Model#commitAddressBook(). Since the currentStatePointer is not
pointing at the end of the addressBookStateList, all address book states after the currentStatePointer will be
purged. Reason: It no longer makes sense to redo the add n/David … command. This is the behavior that most modern
desktop applications follow.

The following activity diagram summarizes what happens when a user executes a new command:

Design considerations:
Aspect: How undo & redo executes:
-
Alternative 1 (current choice): Saves the entire address book.
- Pros: Easy to implement.
- Cons: May have performance issues in terms of memory usage.
-
Alternative 2: Individual command knows how to undo/redo by
itself.
- Pros: Will use less memory (e.g. for
delete, just save the patient being deleted). - Cons: We must ensure that the implementation of each individual command are correct.
- Pros: Will use less memory (e.g. for
[Proposed] Data archiving
The proposed data archiving feature allows doctors to move inactive or deceased patients from the active patient list to an archive. This reduces visual clutter and improves performance while retaining historical records.
Proposed Implementation
The archiving mechanism will be facilitated by adding an ArchiveBook to the Model, functioning similarly to the AddressBook.
- An
archive PATIENT_INDEXcommand will be added. -
Modelwill be extended withModel#archivePatient(Patient)andModel#unarchivePatient(Patient). - When a patient is archived, they are removed from the active
UniquePatientListand added to theArchiveBook. - The
Storagecomponent will be updated to save theArchiveBookto a separatedata/archive.jsonfile.
Design considerations:
-
Alternative 1 (current choice): Use a separate
ArchiveBookandarchive.json.- Pros: Keeps the main
AddressBooklightweight and fast. Prevents archived patients from appearing in regular search results. - Cons: Requires duplicating some model and storage logic.
- Pros: Keeps the main
-
Alternative 2: Add an
isArchivedboolean field to thePatientmodel.- Pros: Simpler to implement.
- Cons: The main JSON file will continue to grow indefinitely, potentially degrading performance over time.
[Proposed] Automated Appointment Reminders
The proposed appointment reminder feature will alert the doctor of any upcoming appointments within the next 24 hours upon launching the application or while it is running.
Proposed Implementation
- A
ReminderManagerclass will be added to theLogiccomponent. -
ReminderManagerwill periodically query theModelfor patients with anAppointmentwhose start time falls within a specific threshold (e.g., next 24 hours). - The
UIwill be updated to include aReminderPanelthat observes theReminderManagerand displays upcoming appointments in a dedicated side panel or via visual indicators next to patient names.
Documentation, logging, testing, configuration, dev-ops
Appendix: Requirements
Product scope
Target user profile:
- has a need to manage a significant number of patient contacts, and appointments.
- prefer desktop apps over other types
- can type fast
- prefers typing to mouse interactions
- is reasonably comfortable using CLI apps
- may vary in technological confidence but prefers efficient keyboard-driven interaction
Value proposition: manage patient details like chronic conditions, severe allergies, and appointment scheduling faster than a typical mouse/GUI driven app
User stories
Priorities: High (must have) - * * *, Medium (nice to have) - * *, Low (unlikely to have) - *
| Priority | As a … | I want to … | So that I can … |
|---|---|---|---|
* * * |
Doctor | add a patient’s chronic condition | provide informed care |
* * * |
Doctor | add an appointment date to a patient | track my daily schedule |
* * * |
Doctor | delete a patient record | keep my database clean of inactive patients |
* * * |
Doctor | initialize a new empty data file | start using the system without manual setup |
* * * |
Doctor | see sample usage instructions on first launch | learn the system quickly |
* * * |
Doctor | load an existing data file | continue work across sessions |
* * * |
Doctor | receive a clear error message and correction technique when I enter an invalid command | fix my command |
* * * |
Less Tech Savvy Doctor | want the program to work immediately after opening | don’t have to install or configure anything |
* * * |
New User | view a list of available commands | know what actions are possible |
* * |
Doctor | edit a patient’s record | keep my database updated to the newest information |
* * |
Doctor | be alerted if I book two appointments at the same time | avoid double-booking myself |
* * |
Doctor | input command arguments in any order | don’t have to memorize rigid syntax |
* * |
Doctor | tag a patient with ‘High Risk’ | am extra cautious when reviewing their file |
* * |
Doctor | mark an allergy as “Severe” | it stands out visually when I open the patient profile |
* * |
Doctor | be warned before permanently deleting a patient record | don’t lose data accidentally |
* * |
Doctor | be told when a search returns no results | know the system is working correctly |
* * |
Doctor | record a patient’s blood type | provide it quickly in an emergency |
* |
Doctor | list all patients with a specific allergy | avoid prescribing dangerous medication during an outbreak or shortage |
* |
Doctor | search for a patient by a partial or misspelled name | find records quickly even if I don’t remember the exact spelling |
* |
Doctor | use command aliases (e.g., a for add) | minimize typing time while talking to a patient |
* |
Doctor | list all patients taking a specific medication | contact them if that drug is recalled |
* |
Doctor | add a “Next Checkup” date | follow up on chronic condition progress |
* |
Doctor | scrub “soft deleted” data permanently | comply with “right to be forgotten” regulations |
* |
Doctor | link related patients | review hereditary patterns |
* |
Doctor | attach external specialist notes | have a full care picture |
* |
Tech Savvy Doctor | chain commands together | add a patient and their first appointment in one line |
Use cases
(For all use cases below, the System is DoctorWho and the Actor is the Doctor, unless specified otherwise)
Use case: Schedule an appointment for an existing patient
MSS
- Doctor searches for a patient by name.
- DoctorWho displays a list of matching patients.
- Doctor identifies the correct patient’s index.
- Doctor requests to add an appointment for that index with a date, time, and duration.
- DoctorWho adds the appointment and displays a success message.
Use case ends.
Extensions
- 2a. The list is empty (i.e. no patients found).
- 2a1. DoctorWho shows an empty list.
- 2a2. Doctor uses the add command to create a new patient (Refer to Add Patient use case).
Use case resumes at step 4.
- 4a. The requested time slot overlaps with an existing appointment.
- 4a1. DoctorWho displays a warning message about the overlap.
- 4a2. DoctorWho adds the appointment anyway (system allows flexible scheduling).
Use case ends.
- 4b. The patient index is invalid.
- 4b1. DoctorWho shows an error message.
Use case resumes at step 3.
- 4b1. DoctorWho shows an error message.
Use case: Add an allergy to a patient
MSS
- Doctor requests to list all patients.
- DoctorWho shows the list of patients.
- Doctor identifies the patient and uses the command to add a new allergy tag.
- DoctorWho updates the patient record and displays a success message.
Use case ends.
Extensions
- 3a. The patient already has the specified allergy listed.
- 3a1. DoctorWho shows an error message: “Patient already has the allergy.”
Use case resumes at step 3.
- 3a1. DoctorWho shows an error message: “Patient already has the allergy.”
Use case: Delete a patient
MSS
- Doctor requests to list all patients.
- DoctorWho displays the list of patients.
- Doctor specifies the INDEX of the patient to delete.
- DoctorWho removes the specified patient from the system.
- DoctorWho removes all appointments associated with that patient.
- DoctorWho displays a confirmation message indicating the patient has been deleted.
Use case ends.
Extensions
- 3a. The specified INDEX is invalid.
- 3a1.DoctorWho displays an error message indicating that the index is invalid.
Use case ends.
- 3a1.DoctorWho displays an error message indicating that the index is invalid.
Use Case 07: List Appointments
Preconditions:
- User has launched the DoctorWho application.
- User is at the command prompt.
Main Success Scenario:
- User requests to list appointments.
- DoctorWho displays all appointments.
-
DoctorWho presents the appointments in ascending start date-time order.
Use case ends.
Extensions:
- 1a. User requests to list appointments for a specific date.
- 1a1. DoctorWho displays only appointments on the specified date.
-
1a2. DoctorWho presents the results in ascending start date-time order.
Use case ends.
- 1b. User enters an invalid date value.
-
1b1. DoctorWho shows an error message.
Use case ends.
-
- 1c. User enters an invalid date format.
-
1b1. DoctorWho shows an error message.
Use case ends.
-
- 2a. There are no appointments to display.
-
2a1. DoctorWho shows an empty result list and a corresponding status message.
Use case ends.
-
Post conditions:
- The currently displayed list is updated to show appointment-based results.
- If a date is provided, only appointments on that date are shown.
Non-Functional Requirements
- Should work on any mainstream OS as long as it has Java
17or above installed. - Should be able to hold up to 1000 patient records without a noticeable sluggishness in performance for typical usage.
- A user with a typing speed of at least 50 WPM should be able to complete any mandatory CRUD task (e.g., adding a patient) faster than an equivalent GUI.
- Data must be saved locally in a human-readable JSON format to allow for manual inspection or external backup without using the app.
- The system should handle corrupted data files by notifying the user and failing gracefully rather than crashing.
- The system should be fully functional in an offline environment with no dependency on external servers or internet connectivity.
Glossary
- Mainstream OS: Windows, Linux, Unix, macOS. (Relevant to Setting up)
- GUI (Graphical User Interface): A visual interface that allows users to interact with the software through graphical elements like windows, buttons, and icons. (Relevant to Architecture/UI)
- CLI (Command Line Interface): A text-based interface where the user provides input by typing commands. (Relevant to Architecture/Logic)
- JavaFX: The software platform and graphical library used to build the DoctorWho desktop interface. (Relevant to UI Component)
-
Prefix: A short identifier followed by a forward slash (e.g.
d/for date) used to define arguments in a command. (Relevant to Logic Component) -
Prefix-based Matching: A parsing technique where data fields are identified by short leading characters (e.g.,
n/for Name) rather than by their position in a sequence. (Relevant to Logic Component) - Medical Tag: A general term encompassing both Conditions (e.g. Diabetes) and Allergies (e.g. Penicillin). (Relevant to Model Component)
- JSON: JavaScript Object Notation, a text-based interchange data format, for storing or transmitting data. ( Relevant to Storage Component)
- CRUD: An acronym for Create, Read, Update, and Delete—the four basic functions of persistent storage. (Relevant to Implementation)
- MVP: Minimum Viable Product; the core set of features required to make the app functional for Dr. Lee. (Relevant to Appendix: Requirements)
- Private contact detail: A contact detail that is not meant to be shared with others. (Relevant to User Stories)
- Index: A positive integer representing the position of an item in the currently displayed list in the UI. ( Relevant to Use Cases)
- Overlap: A situation where a new appointment’s time interval (start time + duration) intersects with an existing appointment’s interval. (Relevant to Use Cases)
-
ISO 8601: The international standard for the representation of dates and times (e.g.
YYYY-MM-DD). (Relevant to Use Cases/NFRs) - NFR (Non-Functional Requirement): A requirement that specifies criteria that can be used to judge the operation of a system, rather than specific behaviors (e.g. security, reliability). (Relevant to NFR Section)
- Scalability: The measure of the system’s ability to handle a growing amount of data (e.g. thousands of patients) without performance degradation. (Relevant to NFR Section)
- Orphan Schedule: An appointment record that remains in the system after the associated patient has been deleted. DoctorWho prevents this via automated purging. (Relevant to NFR Section)
Appendix: Instructions for manual testing
Given below are instructions to test the app manually.
Launch and shutdown
-
Initial launch
-
Download the jar file and copy into an empty folder
-
Double-click the jar file Expected: Shows the GUI with a set of sample contacts. The window size may not be optimum.
-
-
Saving window preferences
-
Resize the window to an optimum size. Move the window to a different location. Close the window.
-
Re-launch the app by double-clicking the jar file.
Expected: The most recent window size and location is retained.
-
-
{ more test cases … }
Deleting a patient
-
Deleting a patient while all patients are being shown
-
Prerequisites: List all patients using the
listcommand. Multiple patients in the list. -
Test case:
delete 1
Expected: First contact is deleted from the list. Details of the deleted contact shown in the status message. Timestamp in the status bar is updated. -
Test case:
delete 0
Expected: No patient is deleted. Error details shown in the status message. Status bar remains the same. -
Other incorrect delete commands to try:
delete,delete x,...(where x is larger than the list size)
Expected: Similar to previous.
-
-
{ more test cases … }
Saving data
-
Dealing with missing/corrupted data files
- {explain how to simulate a missing/corrupted file, and the expected behavior}
-
{ more test cases … }
Appendix: Planned Enhancements
- Include support for slashes (/) in patient name. Currently, we ask the user to remove slashes when entering the patient’s name. However, this means that the stored patient name may not be a match their exact government name. We plan to implement apostrophe string enclosing to allow such special characters to be included in the name without conflicting with the special characters used for the argument prefixes.
- Include cross-checks between a patient’s date of birth and NRIC. Currently, we don’t check that the patient’s birth year matches their NRIC due to complexities and edge cases. Additionally, patients born before 1968 won’t have their birth year as the first two digits of their NRIC, making this impossible in certain cases. We plan to implement a best-effort check that will flag possible mismatches.